Introduction
Physical Vapor Deposition (PVD) is a cornerstone of modern manufacturing, but with multiple methods available, choosing the right one is critical. This guide doesn’t just list the PVD coating types—it provides a clear framework for comparing and selecting the ideal process based on your material, application, and budget.
Quick Navigation:
At a Glance: PVD Methods Comparison
Before diving into the details, this table provides a high-level overview to help you quickly narrow down your options.
| PVD Method | Best For | Key Advantage | Primary Limitation |
|---|---|---|---|
| Vacuum Evaporation | Microelectronics, simple coatings | Cost-effective, simple process | Line-of-sight only, poorer uniformity |
| Sputtering Deposition | Electronics, solar panels, complex shapes | Excellent uniformity, wide material choice | Higher cost, more complex equipment |
| Plasma Spray Coating | Large areas, thermal barriers (aerospace) | Very high deposition rate, thick coatings | Rough surface finish, high heat input |
| Ion Plating | Tools, automotive, medical (high adhesion) | Superior film density and adhesion | Higher operational cost and energy use |
| Cathodic Arc Deposition | Hard, wear-resistant tool coatings | Extremely dense and hard coatings | Can produce micro-droplets (defects) |
| Pulsed Laser Deposition | R&D, complex oxides, precision films | Stochiometric transfer, precise control | High cost, low throughput (R&D scale) |
| Electron Beam PVD | High-temperature coatings (aerospace) | High purity, high deposition rate | High e |
In-Depth Breakdown of PVD Coating Methods
1. Vacuum Evaporation
Vacuum evaporation is a foundational PVD technique where materials (referred to as the evaporating material) are heated in a vacuum to the point where they evaporate and then condense on a target substrate to form a thin film. This method is particularly effective with a wide range of materials, including metals, alloys, and organic compounds.
Process Description: In vacuum evaporation, material from a thermal source, such as a tungsten filament or electron beam, is heated until it vaporizes. The vapor travels through a vacuum chamber and deposits onto a cooler substrate, forming a uniform thin film. This process benefits from the low-pressure environment of the vacuum, which reduces the presence of contaminants and allows for a cleaner deposition.
Common Materials: Metals like aluminum, gold, and silver; dielectric materials; and organic semiconductors are commonly used. These materials can be effectively vaporized and deposited to create functional and decorative coatings.
Key Applications: Vacuum evaporation is integral in the fabrication of microelectronics, where it is used to form contacts and interconnects in devices. It is also used to deposit thin film resistors and dielectric layers in capacitors, demonstrating its versatility and precision in creating components with specific electrical properties.
Advantages Over Other Methods: Vacuum evaporation allows for high-purity films with excellent thickness control. It is a relatively simple and fast process that requires lower temperatures compared to other PVD methods, making it ideal for temperature-sensitive substrates. The equipment is generally less complex and more cost-effective, especially for small-scale productions or research applications.

2. Sputtering Deposition
Sputtering deposition is a highly versatile PVD method that involves ejecting material from a target (or “sputter target“) through bombardment with energetic particles, usually ions, which then deposit onto a substrate to form a thin film. This method can be adapted to deposit a wide range of materials, including metals, ceramics, and plastics.
Process Description: In sputtering, a target material is placed in a vacuum chamber opposite the substrate. Ions generated in the plasma within the chamber are accelerated towards the target with enough energy to dislodge atoms. These atoms then travel through the vacuum and coat the substrate, forming a thin film. The process can be controlled to tailor film thickness and composition very precisely.
Varieties of Sputtering:
- Magnetron Sputtering: Utilizes magnetic fields to confine plasma close to the target surface, enhancing the efficiency of the ion bombardment and allowing for faster deposition rates.
- RF Sputtering (Radio Frequency Sputtering): Effective for insulating materials by using alternating current, thus avoiding charge build-up on the target.
- DC Sputtering (Direct Current Sputtering): Suitable for conductive materials, providing a steady ion stream.
- Ion-Beam Sputtering: Employs an ion beam directed at the target, allowing for more precise control over the deposition.
- Reactive Sputtering: Involves a reactive gas in the sputtering process, which forms a compound with the target material upon deposition.
Applications: Sputtering is commonly used to apply reflective coatings on glass, produce thin films for solar cells, and fabricate layers on semiconductor wafers. Its ability to coat complex shapes and features makes it invaluable in manufacturing electronics and display panels.
Benefits: This technique offers excellent control over film composition and thickness, making it possible to achieve specific electrical, optical, and mechanical properties. Sputtering can also cover large areas uniformly and is scalable from small research samples to large industrial components.

3. Plasma Spray Coating
Plasma spray coating is a PVD technique that utilizes a high-temperature plasma jet to melt and propel materials onto a substrate, forming a coating. This method is particularly effective for applying thick coatings over large surface areas and is highly versatile in terms of the materials it can process.
Process Description: In plasma spraying, a material in powder form is fed into a plasma torch, where it is rapidly heated to a molten or semi-molten state. The high-velocity plasma jet then propels these particles onto a substrate, where they flatten and rapidly cool to form a dense, strong coating. The process is conducted in a controlled atmosphere or under vacuum to prevent oxidation and ensure high-quality coatings.
Types of Materials: Metals, ceramics, plastics, and composites can all be plasma-sprayed, making this technique suitable for a wide range of applications. The choice of material depends on the desired properties of the coating, such as thermal resistance, electrical conductivity, or biocompatibility.
Industrial Uses: Plasma spraying is extensively used in the aerospace industry for thermal barrier coatings on turbine blades and engine components, which helps in withstanding high temperatures and reducing wear. It is also popular in the biomedical field for coating medical implants to improve their integration with bone and other tissues.
Advantages: One of the primary advantages of plasma spray coating is its high deposition rates, which make it ideal for covering large areas quickly. The process also allows for the deposition of very thick coatings, which is beneficial for applications requiring robust wear and corrosion protection.

4. Ion Plating
Ion plating is a sophisticated PVD technique that enhances the adhesion and quality of thin films through the use of ionized vapor particles, which are accelerated towards the substrate under an electric field. This method is renowned for producing highly durable and adherent coatings, making it ideal for both functional and decorative applications.
Process Description: Ion plating involves evaporating the coating material, typically metals or alloys, in a vacuum chamber and then ionizing these vaporized particles using a plasma source. An electric field accelerates these ions towards the substrate, where they condense to form a thin film. This ion bombardment not only deposits the material but also increases the density and adhesion of the film through a process called “ion etching” that occurs simultaneously.
Common Materials: Materials frequently used in ion plating include titanium nitride (TiN), chromium, gold, and copper, each chosen for specific properties such as hardness, wear resistance, or aesthetic appeal.
Applications: Due to its strong film adhesion and versatility, ion plating is used extensively in the tool industry to extend the life of cutting and forming tools. It is also prevalent in the automotive sector for decorative trims and functional coatings that require enhanced durability. Additionally, the medical industry utilizes ion plating for surgical instruments and implants to improve biocompatibility and resistance to wear.
Advantages Over Other Methods: Ion plating is particularly noted for its superior film density and strong adhesion, which significantly improve wear and corrosion resistance. The method also allows for the coating of complex geometries and fine details, making it suitable for intricate designs and applications where precision is crucial.

5. Cathodic Arc Deposition
Cathodic arc deposition, often referred to as arc PVD, is a method characterized by its ability to evaporate target materials through the use of an electric arc. This method excels in producing highly ionized vapor, which results in coatings that are extremely dense and adherent.
Process Description: The process involves striking an electric arc directly onto a material source or “target”, which rapidly heats and vaporizes the material in a highly ionized plasma form. This plasma is then condensed onto the substrate to form a coating. The high degree of ionization (ranging from 30% to 100%) enhances the film’s mechanical properties and adhesion to the substrate.
Common Materials: Commonly used materials in cathodic arc deposition include titanium, chromium, and zirconium, which are ideal for creating hard, wear-resistant coatings.
Applications: Cathodic arc deposition is predominantly used for tool coatings in industries requiring high durability and resistance to wear, such as cutting tools and dies. It is also used for decorative coatings in the automotive and architectural sectors due to the excellent finish and color consistency it provides.
Advantages Over Other Methods: The method’s ability to achieve high ionization levels makes the coatings more uniform and dense, which significantly improves their hardness and wear resistance. It also allows for better control over the chemical composition and microstructure of the coatings, leading to superior performance characteristics.

6. Pulsed Laser Deposition
Pulsed Laser Deposition (PLD) is a versatile PVD method that uses high-power laser pulses to vaporize material from a target, which then deposits on a substrate to form a thin film. This method is particularly favored for its ability to deposit a wide range of materials with precise control over the film’s composition and thickness.
Process Description: In PLD, a laser beam is directed at the target material in a vacuum chamber. The intense energy of the laser pulse vaporizes the surface of the target into a plasma plume, which then deposits on the substrate. The process allows for the deposition of materials with complex stoichiometries and high melting points.
Common Materials: PLD can be used with materials that are challenging to deposit by other methods, including high-temperature superconductors, complex oxides, and thin films for photovoltaics.
Applications: Due to its precise control over material deposition, PLD is extensively used in the electronics industry for developing advanced thin films in semiconductors and solar cells. It is also used in research environments for developing new material layers with unique properties.
Advantages Over Other Methods: PLD stands out for its ability to maintain the exact composition of the target material in the deposited film, which is crucial for functional materials in electronic and optical applications. The method also allows for rapid prototyping of multi-layer and multi-material structures, providing flexibility in research and development settings.

7. Electron Beam Physical Vapor Deposition
Electron Beam Physical Vapor Deposition (EBPVD) is a specialized PVD technique that uses an electron beam to heat and vaporize the target material in a vacuum, resulting in high-quality, pure thin films. This method is particularly effective for materials with high melting points and for applications requiring precise control over film properties.
Process Description: In EBPVD, an intense beam of electrons is focused on the target material, causing it to heat and eventually vaporize. The vaporized material then travels across the vacuum chamber and condenses on the substrate, forming a thin film. The process is conducted under high vacuum conditions, which minimizes contamination and allows for the deposition of very pure materials.
Common Materials: High-melting-point metals such as tungsten, molybdenum, and compounds like titanium nitrides are commonly used. These materials benefit from the high energy input of the electron beam, which can efficiently vaporize them despite their high melting temperatures.
Applications: EBPVD is widely used in the aerospace industry for coating turbine blades with thermal barrier coatings to enhance their durability and performance at high temperatures. It is also used in the semiconductor industry for depositing films with high electrical conductivity and in optical applications for anti-reflective coatings.
Advantages Over Other Methods: EBPVD offers several advantages, including high deposition rates and the ability to deposit extremely pure and dense films. It is particularly well-suited for applications requiring films with precise thickness and uniformity over large areas.

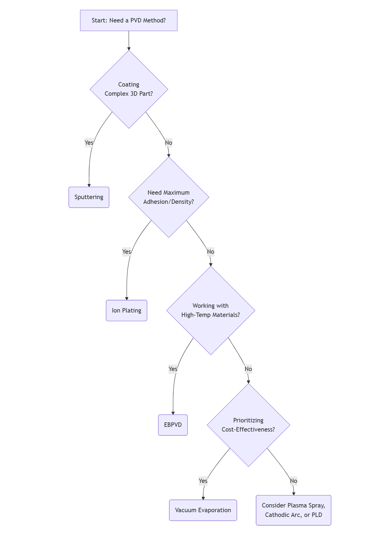
How to Choose the Right PVD Method
Use this flowchart to guide your decision-making process:
Conclusion
From the simplicity of Vacuum Evaporation to the precision of Pulsed Laser Deposition, the optimal PVD method hinges on a balance of technical requirements and economic considerations.
Global PVD Materials Supply: Stanford Advanced Materials (SAM) is a global supplier of high-purity PVD coating materials, including sputtering targets and evaporation materials for a wide range of applications, supporting the industry’s evolving needs.
By understanding the strengths and trade-offs of each method outlined in this guide, engineers and designers can make informed decisions to optimize product performance, durability, and cost-effectiveness.
